शांत धारा 2.1µA जितनी कम हो सकती है और, प्रकार के आधार पर, आउटपुट 2.5V, 3.3V या 5V पर तय किया गया है।
कंपनी के अनुसार, “डिवाइस लाइन वोल्टेज क्षणिक और लोड वर्तमान क्षणिक के खिलाफ बहुत तेज़ प्रतिक्रिया प्रदान करता है, और यह सुनिश्चित करता है कि स्टार्ट-अप और शॉर्ट-सर्किट रिकवरी के दौरान कोई ओवरशूट वोल्टेज न हो।”
यह भाग ऑटोमोटिव उपयोग के लिए AEC-Q100 ग्रेड 1 शिकायत है, -40 से +125°C परिवेश में संचालित होता है और PPAP दस्तावेज़ीकरण का समर्थन करता है।
एक संभावित “आवेदन है [in] डिजिटल कुंजी में एक अल्ट्रा-वाइडबैंड सेंसर
सिस्टम जो वाहन बंद होने पर भी काम करता है”, डायोड्स ने कहा।
विशिष्ट ड्रॉपआउट वोल्टेज 10mA लोड के साथ 35mV और 100mA पर 350mV है।
बिजली आपूर्ति अस्वीकृति अनुपात 1kHz पर 85dB तक है।
एलडीओ नियामकों की स्थिरता आउटपुट कैपेसिटर मान के प्रति संवेदनशील है। इस डिवाइस के साथ, 2.2 और 100μF के बीच एक X7R या X5R सिरेमिक कैपेसिटर की सिफारिश की जाती है, लेकिन यह 1μF जितना कम हो सकता है। इनपुट के लिए 1μF सिरेमिक कैपेसिटर की आवश्यकता होती है, लेकिन यह मनमाने ढंग से उच्च हो सकता है।
पैकेजिंग 2.8 x 3 मिमी पांच पिन SOT25 या 6.5 x 7 मिमी तीन पिन SOT223 है। जंक्शन-टू-बोर्ड थर्मल प्रतिरोध क्रमशः ~90 या 52°C/W है।
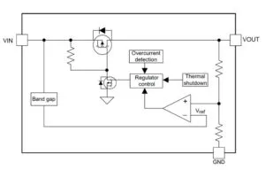
अधिक तापमान से सुरक्षा प्रदान की जाती है, साथ ही शॉर्ट-सर्किट से सुरक्षा भी प्रदान की जाती है।
लाइन और लोड क्षणिक ग्राफ़ अंदर हैं इस डायोड वेब पेज पर AP7369Q डेटा शीट
हाल ही में, एब्लिक ने सबसे कम निष्क्रिय वर्तमान ऑटोमोटिव एलडीओ होने का दावा किया है, लेकिन उपरोक्त की तुलना में केवल 100nA तक।










